Classpass 

The rewards program feature motivates users to achieve wellness goals by offering points redeemable for free credits

MY ROLE

UX Researcher

UX / UI Designer

TOOLS

Figma

Google forms

DURATION

2 months

View final prototypes

The process

1. Understand
2. User Research
3. Define
4. Ideate
5. Design
6. Test
7. Iterate
8. Conclusion

1. UNDERSTAND

BACKGROUND

ClassPass is a fitness app that empowers individuals to prioritize their well-being by connecting them to a diverse range of health and wellness experiences, including group fitness classes, gym access, spas, massages, home workouts, and more.

PROBLEM

ClassPass recognizes users for achieving specific milestones within the app by awarding badges, but this feature can be further enhanced. Looking beyond recognition, how can ClassPass enhance the motivation factor and reward users for their dedication to booking health & wellness activities through the app?

SOLUTION

I added a new feature called ClassPass Rewards to inspire users to maintain a consistent exercise routine through the redemption of points that can be transferred into complimentary credits. In addition to rewarding users for the time and effort spent on self-care, the goal is to cultivate trust and loyalty with its members.

2. USER RESEARCH

RESEARCHING THE PROBLEM SPACE

Secondary research was conducted to gain insights into the demographics of the ClassPass’s user base and understand the latest trends and developments involving ClassPass. The main takeaway is that ClassPass is the leading platform in its field as the world’s largest health club aggregator with extensive studio partnerships and global reach. The demographics of ClassPass users primarily consists of poeple who seek trendy boutique fitness classes and value workout variety, typically millennials between ages 25-45.

COMPETITIVE ANALYSIS

I looked for apps that operated similarly to ClassPass with a focus on activity variety. FitReserve stands out to be the most popular direct competitor but operates in far fewer markets and has less partnerships with sought-after studios compared to ClassPass. I also looked at secondary competitors including gyms that offer diverse classes and wellness activities within their facilities.

Competitors varied in their target audience and amenities offered. In comparison to ClassPass, FitReserve may be an appealing alternative given some features that aren’t offered on ClassPass.

FitReserve offers a better booking experience than ClassPass.

  1. FitReserve eliminates blackout dates/times and has availability for the same classes that are fully booked on ClassPass

  2. FitReserve partners with exclusive studios not offered on ClassPass

Target demographic varies across competitors.

  • FitReserve’s target demographic is comparable to ClassPass.

  • Equinox positions itself as a social fitness club, attracting a young demographic (20s-30s)

  • Lifetime is inclusive of all ages with a particular focus on families

Amenities offered varies across competitors.

  • ClassPass and FitReserve emphasize the importance of workout variety

  • Lifetime provides a resort-like gym experience

  • Equinox values the social aspect of going to the gym

VALIDATING ASSUMPTIONS

Survey with ClassPass users

A survey was conducted collecting insights from 31 current and former ClassPass members between ages 26-40. The main goal of the survey was to understand what parts of the ClassPass app could be improved and what features were missing. I recruited participants by reaching out to my network over text and posting the survey on Instagram. Many people shared the survey broadly to friends, family, and colleagues. The survey uncovered a few noteworthy findings:

Survey finding #1:

The main motivator for joining ClassPass is to try a variety of classes (56.3%) or take drop-ins at specific studios at a discounted price via ClassPass (25%)

Survey finding #2:

ClassPass is most popular with women rather than men, as evident from the participant pool where 27/31 participants are women

Survey finding #3

More than half the participants (61.3%) did not rely on ClassPass as their primary source of workouts due to its high costs. Participants typically incorporated 1-2 ClassPass classes into their weekly fitness routines, complementing ClassPass with other activities to meet fitness goals

Survey finding #4

Most important factors when looking for a gym is whether it offers group fitness classes (64.5%), individual gym time (51.6%), and price (75%)

View survey results

3. DEFINE THE PROBLEM SPACE

SYNTHESIZING SURVEY FEEDBACK

An affinity map was used to synthesize findings, revealing four user pain points to consider for further development:

  1. Enhance search filters

  2. Enhance sharing feature to coordinate with friends in-app

  3. Better transparency on available spots between ClassPass users and studio members

  4. Better motivation factor to encourage users to book classes consistently

The objective of this project is to add a feature to an app, so I chose to focus on #4, create a rewards program.

View affinity map

USER PERSONA

I created a user persona who is passionate about maintaining her health and wellness. Alexa uses ClassPass to supplement her regular workout routine. She wants ClassPass to give her an incentive stay motivated and regularly use the platform to discover workout options.

4. IDEATE

PRODUCT ROADMAP

Aligning business and user goals revealed that a Rewards program best supports the goal to encourage users to prioritize their well-being and user retention, making it an optimal addition to add to the app.

INFORMATION ARCHITECTURE

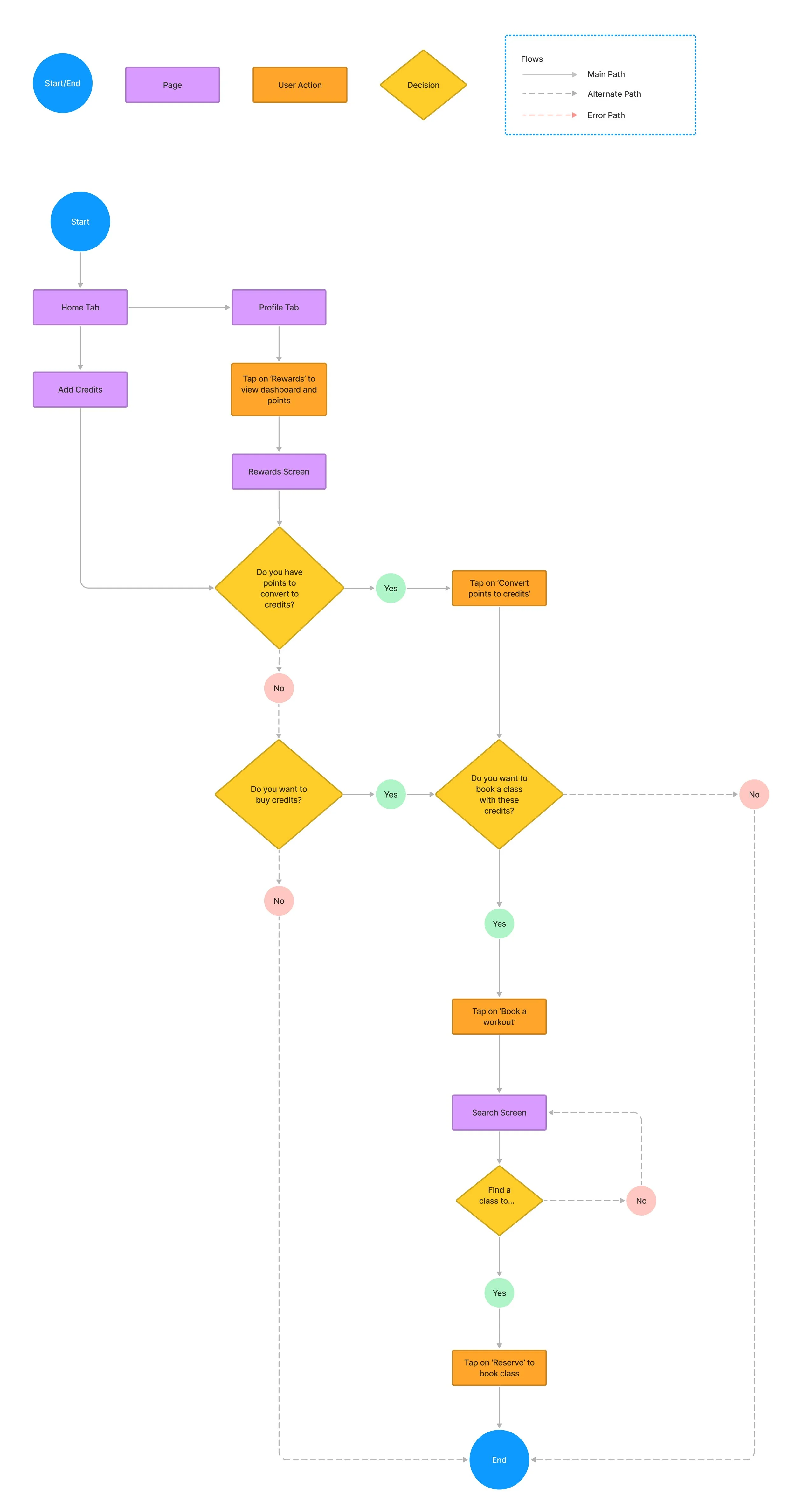
User flow and task flow: Book a class with credits or rewards points

User flow: The user has two paths to get to the Rewards page to check points and credits balance. The user is then given the option to buy credits or convert existing reward points into credits that can be used to book classes.

Scenario: Alexa ran out of credits to book a class but wants to workout via ClassPass. She can spend money to add additional credits or convert reward points into credits.

Task flow: The task flow demonstrates a comprehensive view of steps a user would take to book a class with points.

5. DESIGN

Starbucks and Duolingo, served as valuable resources in shaping the design patterns for this project. To stay consistent with ClassPass’s minimalistic design, I focused on building screens that were simple, with few colors, icons and images.

LOW FIDELITY WIREFRAMES

I created wireframes for two task flows to represent the ClassPass rewards feature.

Task flow 1: Convert points to credits + book a class

Task flow 2: Earn and use points

MID FIDELITY WIREFRAMES

To build off low fidelity wireframes, I introduced 3 new screens, seamlessly integrated in the ClassPass app.

Task flow 1: Convert points to credits + book a class

Task flow 2: Earn and use points

MID FIDELITY USABILITY TESTING & ITERATIONS

I conducted usability testing with 2 participants. The purpose of introducing usability testing at this stage is to identify major gaps in the flow before bringing the screens up to high fidelity. Asking for feedback early on and throughout the design process has proven to be a time-saving exercise.

In conclusion, both participants completed the 2 task flows with no major issues and said the new feature felt seamlessly integrated into the app. Based on feedback, I made two iterations:

1. Add additional entry points to access Rewards

To make the rewards feature more prominent and accessible, I added an additional entry point to the rewards feature.

2. Limit promotions on the confirmation screen

Since my goal is to promote the rewards feature, I removed the ‘want to bring a friend for free’ promotion to reduce distraction.

HIGH FIDELITY WIREFRAMES

For high fidelity wireframes, I applied illustrations and added color to the images and CTAs, staying true to the design pattern of the original app (ie. all CTAs for booking a class are blue).

Task flow 1: Convert points to credits + book a class

Task flow 2: Earn and use points

6. TEST

I conducted testing with 3 participants between ages 26-33. High fidelity testing revealed few major gaps but unveiled a key user pain point — participants struggled to understand the points-to-credits conversion. This concern only became apparent during high fidelity testing when content was added to the wireframes.

Its important to mention that ClassPass generally lacks transparency regarding the conversion process from points to credits. Users often make rough estimates regarding their cash value of credits, considering factors like location, dates, peak times, and activity popularity. The ClassPass rewards feature maintains the same approach to align with the company’s standards around transparency, particularly regarding why certain activities yield more points than others.

Overall, participants found the flows to be straightforward and seamless. One observation I noticed is because all participants are active ClassPass users, they naturally navigated to the Profile tab to access the Rewards feature. While this action is intuitive for this participant pool, it might pose a usability challenge for new users who are less familiar with the conventions of the ClassPass app.

7. ITERATE

Based on insights from usability testing, I made four iterations to the flows.

1. Add points balance to profile screen

2. Add an additional entry point to Prototype

In addition to the profile button and ‘Earn points’ CTA, rewards can also be accessed by tapping ‘+Add credits.’

3. Enhance points to credit conversion experience

  • Users can enter the amount of points to convert to credits, making the experience more customizable

  • A guide on the points-to-credits system is added to provide users with context on the point conversion process

4. ‘New to you’ tag

“New to you” tag allows users to identify the classes and studios that are new to them

FINAL VERSION

View final prototypes

Task flow 1: Convert points to credits + book a class

Task flow 2: Earn and use points

8. CONCLUSION

NEXT STEPS

To stay within the 80-hour timeline for this project, I prioritized user surveys for research. Although survey results provided enough insights to develop the feature, additional feedback from user interviews could have strengthened my understanding of user pain points.

Implementing a Rewards program with free classes in a real-world scenario may be challenging. Before integrating this feature, its crucial to:

  • Optimize ClassPass’s infrastructure: Ensure core functionalities are engineered appropriately for the update to provide a smooth and user friendly experience

  • Optimize ClassPass’s search filters: From survey results, users struggled with the existing search filters, limiting their ability to discover new classes and studios

  • Address potential revenue loss from offering free classes: Implement restrictions such as limiting point redemption or cap the number of activities a user can complete in a given week

REFLECTION

Looking back at the survey design, one area for improvement is the question structure for feature suggestions. While I offered both multiple-choice and open-ended options, all participants opted for the multiple-choice answers. This could indicate that the open-ended options might not have been as clear or inviting as the pre-defined choices. Notably, "better search filters" emerged as the top user pain point, potentially influenced by the pre-defined choices. In the future, refining the open-ended question phrasing could encourage a wider range of user-generated suggestions.

Pop-up Plate
Two Bridges Muay Thai